Published:2009/7/5 22:42:00 Author:May | From:SeekIC

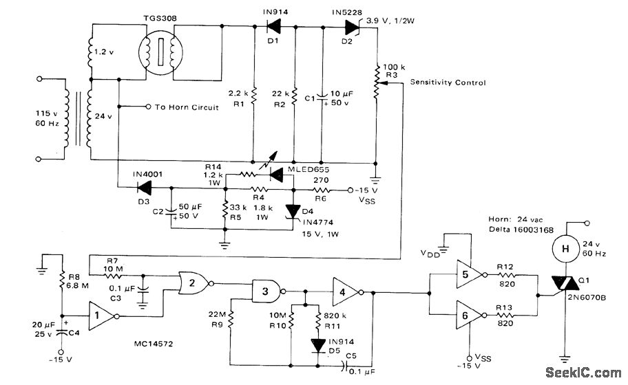
Taguchi TGS308 gas sensor increases voltage across R3 when sensor conductivity is increased by combustible gases. After time delay provided to prevent power tumon false alarms, CMOS astable MVBR using gates 3 and 4 is energized to fire triac and drive AC horn to give distinctive repetitive sound lasting about 2.5 s, with 0.2-s intervals between beeps. Triac gate drivers operate from -15 V supplyderived from 24-V winding of power transformer.-A.Pshaenich, Solid State Gas/Smoke Detector Systems, Motorola, Phoenix, AZ, 1975, AN-735, p 6.
Reprinted Url Of This Article:
http://www.seekic.com/circuit_diagram/Measuring_and_Test_Circuit/GAS_SMOKE_DETECTOR_WITH_BEEPING_HORN.html
Print this Page | Comments | Reading(3)
Code: