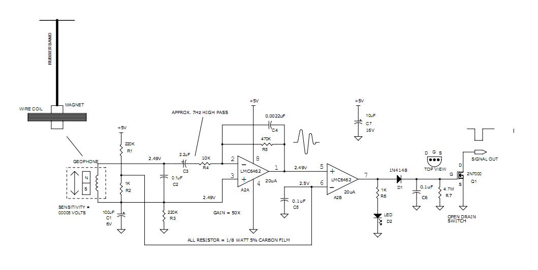
Published:2013/5/14 21:56:00 Author:muriel | Keyword: GEOPHONE FOOT STOMP DETECTOR | From:SeekIC

Reprinted Url Of This Article:
http://www.seekic.com/circuit_diagram/Measuring_and_Test_Circuit/GEOPHONE_FOOT_STOMP_DETECTOR.html
Print this Page | Comments | Reading(3)
Code: