Published:2009/6/18 4:19:00 Author:May | From:SeekIC

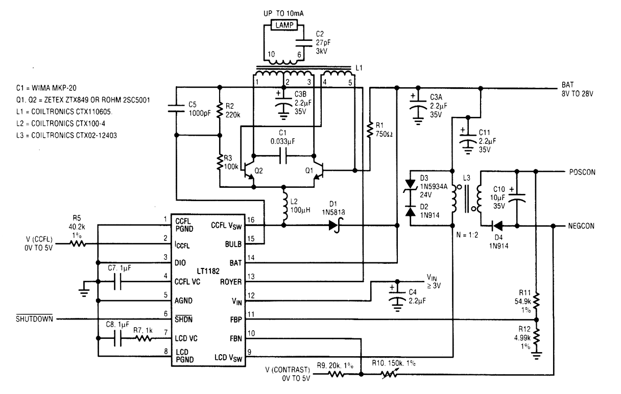
The LT1182 and LT1183 are compact high-performance solutions for powering LCD screens used in portable computers and instruments. Backlight control using a Cold Cathode Fluorescent lamp (CCFL) is accomplished with a switching regulator at efficiencies up to 90%. A second switch-ing regulator converts the positive input to either positive or negative bias voltages used for LCD contrast control. Both regulators allow full range of adjustment using a D/A converter, PWM or po-tentiometer control. Grounded bulb configurations are also easily controlled with minimal parts count. The 200-kHz switching frequency minimizes the size of transformers and external compo-nents. A shutdown mode powers down both regulators and reduces supply current to just 35 μA.
Reprinted Url Of This Article:
http://www.seekic.com/circuit_diagram/Measuring_and_Test_Circuit/HIGH_EFFICIENCY_DISPLAY_CONTRAST_AND_BACKLIGHT_CONTROL.html
Print this Page | Comments | Reading(3)
Code: