Published:2009/7/15 23:49:00 Author:Jessie | From:SeekIC

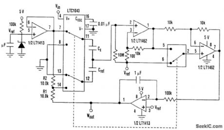
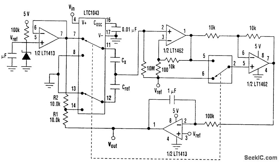
A JFET-input op amp (LT1462) amplifies the signal before demodulation for good noise performance, and the integrator's output is attenuated by RI and R2 to increase the sensitivity of the circuit. If △CX<<CX and Cref≈CX then
Vout-Vref≈Vref(△CX/Cref)[(R1+R2)/R2]
With Cref 50 pF, the circuit has a gain of 5 V/pF and can resolve 2 fF. Supply current is 1mA. The synchronous detection makes this circuit insensitive to external noise sources; in this respect, shielding isn't terribly important. However, to achieve high resolution and stability, care should be taken to shield the capacitors being measured. Bridge circuits are particularly suited for differential measurements. When CX, and Cref are replaced with two sensing capacitors, these circuits measure differential capacitance changes, but reject common-mode changes. CMRR for the circuit in this figure exceeds 70 dB. In this case, however, the output is linear only for small relative capacitance changes
Reprinted Url Of This Article:
http://www.seekic.com/circuit_diagram/Measuring_and_Test_Circuit/HIGH_RESOLUTION_BRIDGE.html
Print this Page | Comments | Reading(3)
Code: