Published:2009/6/22 23:40:00 Author:May | From:SeekIC

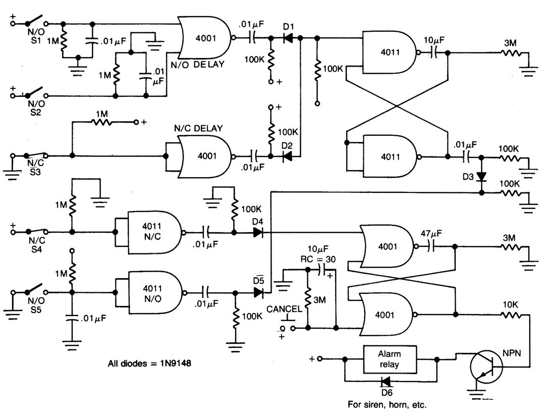
This circuit provides normally open (NO) and normally closed (NC) contacts S1, S2, and S3 to turn on the alarm after a 30 second delay. S4 and S5 operate instantly. The CANCEL switch resets the alarm.
Reprinted Url Of This Article:
http://www.seekic.com/circuit_diagram/Measuring_and_Test_Circuit/HOME_SECURITY_MONITOR_SYSTEM.html
Print this Page | Comments | Reading(3)
Code: