Published:2009/6/19 3:51:00 Author:May | From:SeekIC

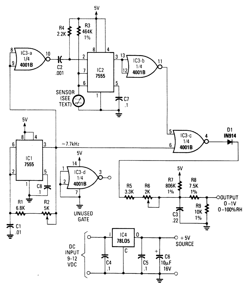
This circuit uses a Phillips capacitive humidity sensor that has a AC variation of 45 pF over 0 to 100 pf, RH. IC2 is an oscillator whose frequency is determined by the RH sensor, It is compared to fixed oscillator, and tie difference frequency is taken by IC3C and rectified, outputting a 0- to 1-V signal for RH between 0 and 100%.
Reprinted Url Of This Article:
http://www.seekic.com/circuit_diagram/Measuring_and_Test_Circuit/HUMIDITY_MONITOR.html
Print this Page | Comments | Reading(3)
Code: