Published:2009/7/15 2:10:00 Author:Jessie | From:SeekIC

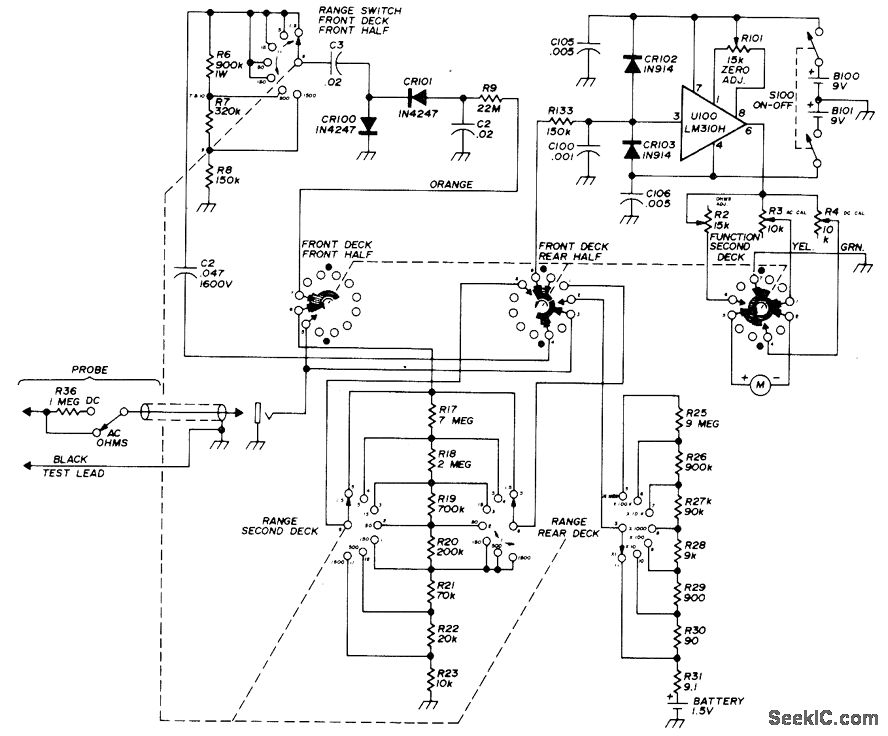
LM310H voltage-follower IC converts VTVM into battery-operated IC voltmeter. Input impedance and scale accuracy are unchanged. Conversion shown is for Heathkit IM-11 VTVM but will apply to most other VTVMs. Semiconductor diodes CR100 and CR101 replace original 6AL5 detector and LM310H high-impedance unity-gain voltage follower replaces original 12AU7. C105 and C106 bypass battery supply and should be connected directly to U100. CR102 and CR103 provide overvoltage protection.-M. Kaufman, How to Convert Your VTVM to an IC Voltmeter, Ham Radio, Dec. 1974, p 42-44.
Reprinted Url Of This Article:
http://www.seekic.com/circuit_diagram/Measuring_and_Test_Circuit/IC_MODERNIZES_VTVM.html
Print this Page | Comments | Reading(3)
Code: