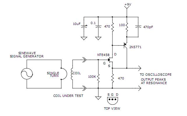
Published:2013/1/7 20:47:00 Author:muriel | Keyword: INDUCTOR SELF-RESONANCE TESTER | From:SeekIC

Reprinted Url Of This Article:
http://www.seekic.com/circuit_diagram/Measuring_and_Test_Circuit/INDUCTOR_SELF_RESONANCE_TESTER.html
Print this Page | Comments | Reading(3)
Code: