Published:2013/7/29 20:05:00 Author:muriel | Keyword: Infrared Detector | From:SeekIC

The infra red radiation is a region with bigger length of wave from the visible spectrum. It is a region which our eye does not conceive, the consequences however which we felt as heat of. The manufacture that to you we propose receives this region and on one side us notice with optical clue, otherwise we can observe the configuration of width of radiation.
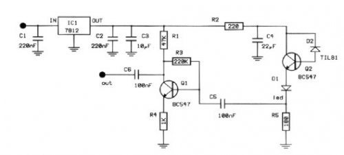
The circuit of manufacture appears in form. sensory is a passage of silicon with relatively big surface. This passage when it is not litted up by infra red light has very big resistance of order of Mohm. this resistance is reversely proportional at approach of brightness. The type of passage is not critical, in the place can enter anyone. The resistance of passage him we use in order to polarize a transistor of npn type BC547. The photodiode enters between in the collector and in the base. The current that leak the passage is multiplied by the b of transistor and it is presented in the emitter of transistor. This current is enough in order to it leads and it turns on a Led . En line with this circuit exists a resistance in order to it limits his current.
The infra red radiation has very a lot of applications in the industry and in the trade. The more important perhaps application they are telecontrols, that exist everywhere. The proposed manufacture is based on a passage of silicon which is connected in amplifier. The exit of amplifier leads a Led. Each time where lights it means that hits infrared radiation in the sensor. The circuit allocates moreover a exit in that we can connect a small acoustic amplifier or even a oscilloscope.
In utmost this resistance is presented a tendency of proportional incident radiation. If in deed the radiation has been shaped at width then will be presented in utmost her component of configuration. If for example falls in the photodiode for some reason a fraction of beam from infrared laser with configuration by sound then in utmost the resistance will be presented wave the sound. In this point we added a exit for oscilloscope for a small amplifier. The tendency of catering should have noise and be clean. Stabilised power supply it ensures this operation. The stabilisation becomes with stabilizer of tendency 7808.
In order to you make the manufacture you will need printed that exists in what form , in you will place the materials according to form. At the placement it should you give few attention in the right time of semiconductors, transistors passages and stabilizer of tendency. In the circuit of emitter Q2 it exists a led, which it will turn on each time where incident infrared radiation in the photodiode. In the exit of Q1 you will find the same signal strengthened. This signal will contain the at width unmodulate information that will have the radiation (or this emanates from telecontrols, or from laser).
PartsR1 47K R2 220 R3 220K R4 1K R5 180 C1,2 220nFC3 10uFC4 22uF C5 100nFC6 100nFIC1 7812Q1 BC547Q2 BC547D1 LedD2 TIL81
Reprinted Url Of This Article:
http://www.seekic.com/circuit_diagram/Measuring_and_Test_Circuit/Infrared_Detector.html
Print this Page | Comments | Reading(3)
Code: