Published:2009/6/17 22:26:00 Author:May | From:SeekIC

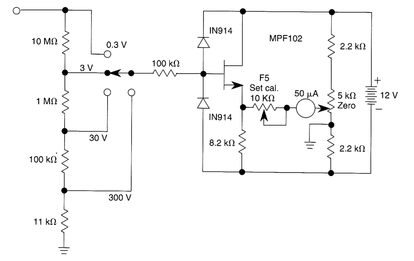
This very simple voltmeter circuit uses a 50-pA meter in a bridge circuit. It is useful for noncrit-ical applications.
Reprinted Url Of This Article:
http://www.seekic.com/circuit_diagram/Measuring_and_Test_Circuit/JFET_VOLTMETER.html
Print this Page | Comments | Reading(3)
Code: