Published:2009/6/18 3:16:00 Author:May | From:SeekIC

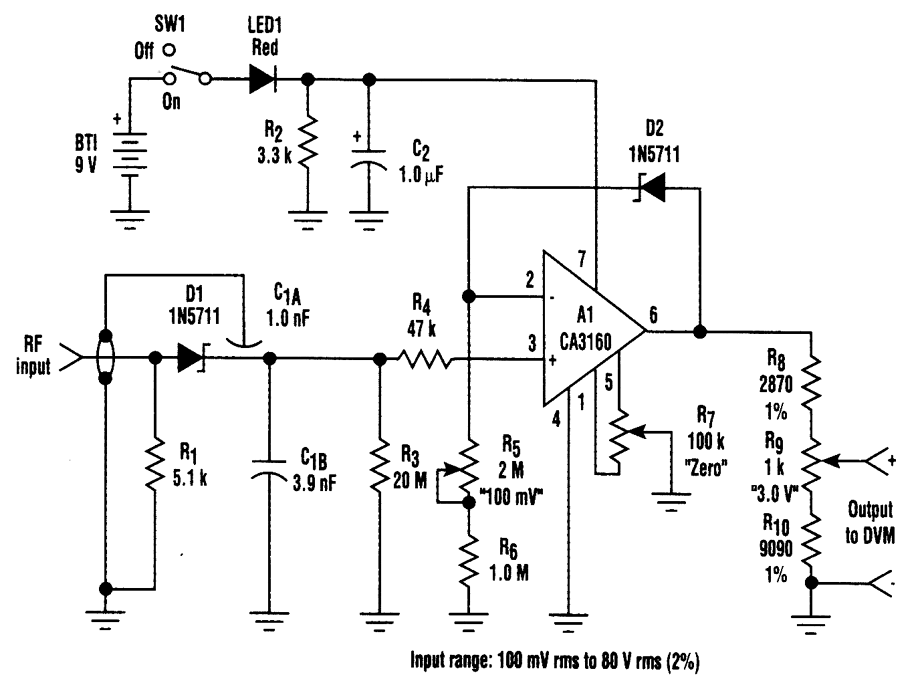
The circuit produces an extremely linear dc output for RF inputs between 80 mV rms and 4.0 mV rms. For inputs below 50 V rms, the dc output quickly drops to 0 V.
Reprinted Url Of This Article:
http://www.seekic.com/circuit_diagram/Measuring_and_Test_Circuit/LINEARIZED_RF_DETECTOR.html
Print this Page | Comments | Reading(3)
Code: