Published:2009/6/18 23:46:00 Author:May | From:SeekIC

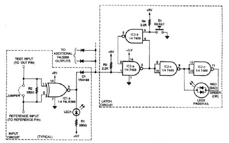
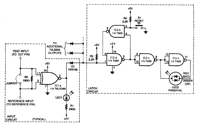
This device compares two logic signals and indicates whether the two logic signals are the same or different. To use the tester, first connect the test input to the suspect pin of the DUT. Next, con-nect the reference input to the same pin of an identical reference chip that is known to be good. Push the reset button to begin the test; the green section of the bicolor LED will be illuminated. Any sig-nal on the test device that differs from the one on the reference device will then mornentarily light the LED lamp that corresponds to that pin, and also latch on the red section of the bi-color LED. That indicates that the device under test is faulty. If the reference and DUT signals are the same, the DUT is OK, and the green LED will remain lit.
Reprinted Url Of This Article:
http://www.seekic.com/circuit_diagram/Measuring_and_Test_Circuit/LOGIC_CHIP_TESTER.html
Print this Page | Comments | Reading(3)
Code: