Published:2009/7/6 1:10:00 Author:May | From:SeekIC

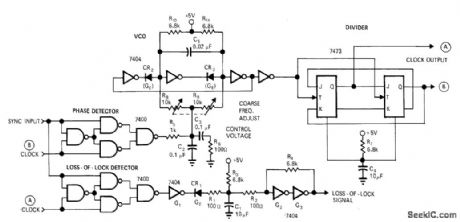
Modified digital phase-locked loop includes second phase detector that provides alarm signal when loop gets out of lock. Output may also be used to disable other circuits. Voltage-controlled multivibrator VCO, operating at 4 times desired clock frequency, drives two-stage switch-tailed ring counter that provides two-phase internal clock signals A and B for detectors. Article descirbes operation of circuit and give timing digrams.-C.A. Herbst, Digital Phase-Locked Loop with Loss-of-Lock Monitor, EDN|EEE magazine, Oct. 15, 1971, p, 64-65.
Reprinted Url Of This Article:
http://www.seekic.com/circuit_diagram/Measuring_and_Test_Circuit/LOSS_OF_LOCK_MONITOR.html
Print this Page | Comments | Reading(3)
Code: