Published:2009/6/29 2:13:00 Author:May | From:SeekIC

Circuit Notes
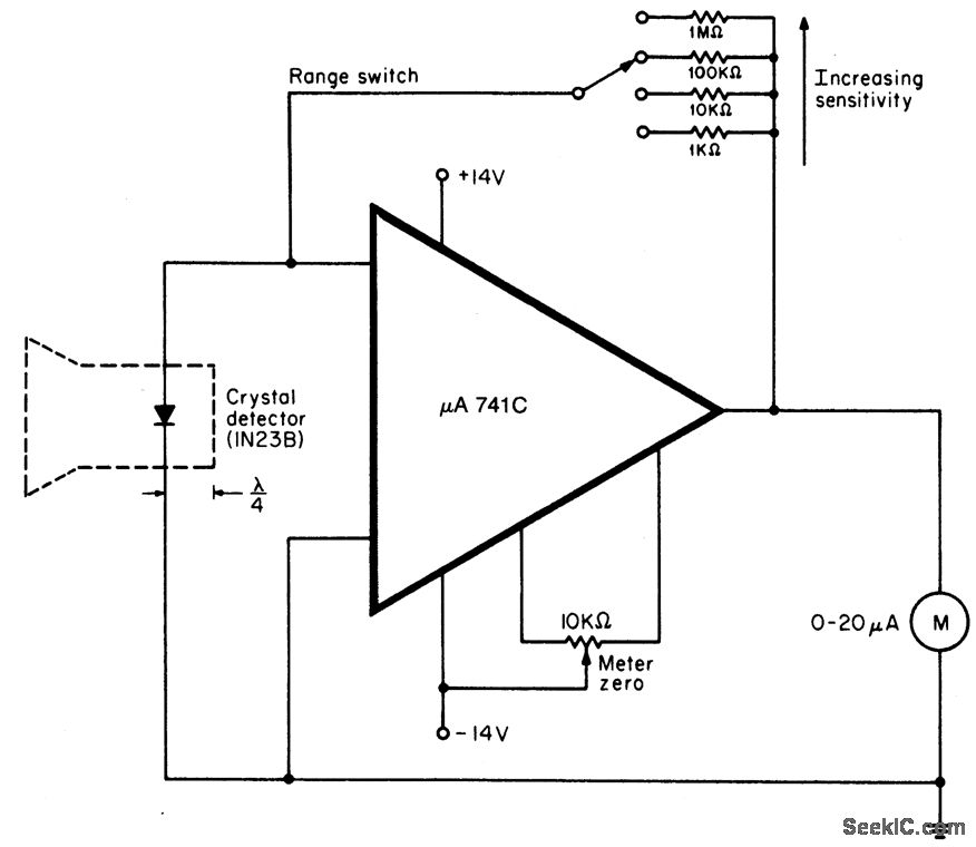
When operating, a waveguide directs energy onto a crystal detector. The diode I shown is for X-band operation. The waveguide is a 1 1/2 inch piece of plastic tubing with the ends flared. The plastic is coated with an electroless copper solution to provide a conducting surface. The dimensions are not critical. For calibrated readings, the meter is placed in a known field or else compared to a calibrated meter. To operate the meter, point it away from the signal. Switch the meter to the de-sired range, and adjust the zero control for a 0 reading. Then point the waveguide at the sig-nal, and read field strength directly.
Reprinted Url Of This Article:
http://www.seekic.com/circuit_diagram/Measuring_and_Test_Circuit/LOW_COST_MICROWAVE_FIELD_STRENGTH_METER.html
Print this Page | Comments | Reading(3)
Code: