Published:2009/7/25 0:11:00 Author:Jessie | From:SeekIC

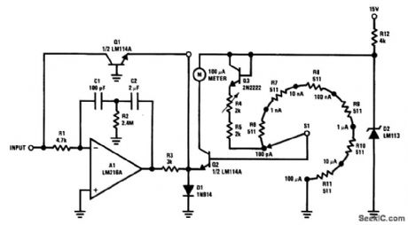
This classic circuit can be updated by substituting an LM11 for the LM216A, an LM194 for the LM114A, and an LM185-1.2 for the LM113. To calibrate, apply a 1-μA input current, and adjust R4 for a full-scale deflection of the 100-μA meter (with S1 set to 1μA).
Reprinted Url Of This Article:
http://www.seekic.com/circuit_diagram/Measuring_and_Test_Circuit/LOW_CURRENT_AMMETER.html
Print this Page | Comments | Reading(3)
Code: