Published:2009/6/19 4:09:00 Author:May | From:SeekIC

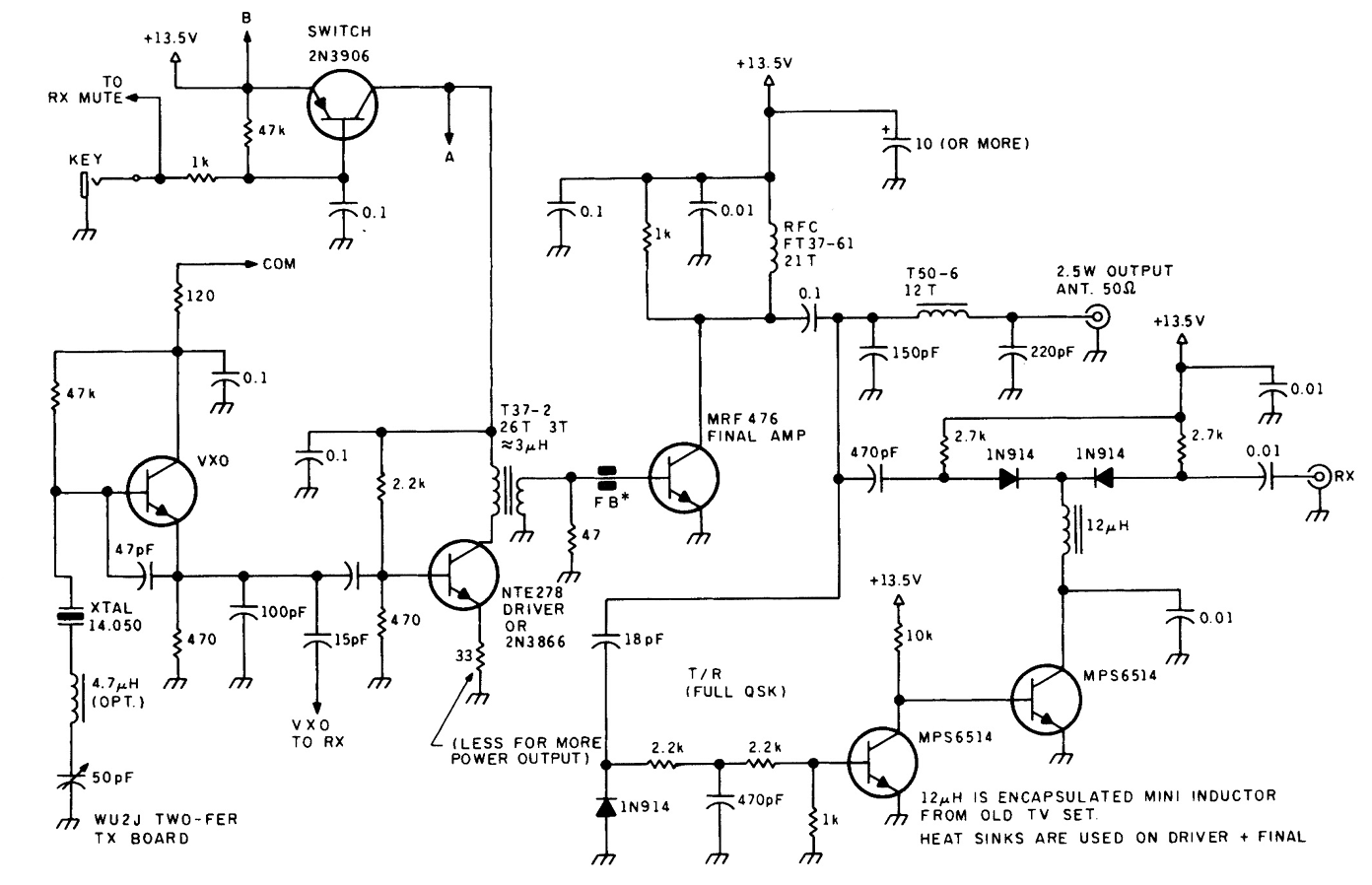
The transmitter has a VXO circuit to drive an amplifier that is keyed. The keyed amplifier drives an MRF 476 final amplifier, which delivers about 2-W output. A solid-state T-R switch is included for the receiver. The parts values shown are for the 20-me-ter band.
Reprinted Url Of This Article:
http://www.seekic.com/circuit_diagram/Measuring_and_Test_Circuit/LOW_POWER_20_METER_CW_TRANSMITTER.html
Print this Page | Comments | Reading(3)
Code: