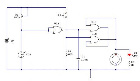
Published:2012/11/29 0:26:00 Author:muriel | Keyword: Light Detector Circuit | From:SeekIC

Reprinted Url Of This Article:
http://www.seekic.com/circuit_diagram/Measuring_and_Test_Circuit/Light_Detector_Circuit.html
Print this Page | Comments | Reading(3)
Code: