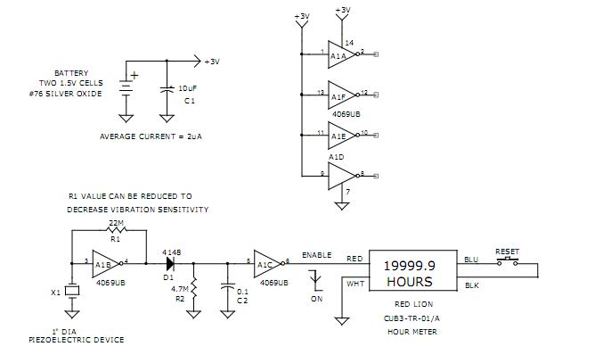
Published:2013/1/7 20:58:00 Author:muriel | Keyword: MACHINE VIBRATION , TRIGGERS , HOUR METER | From:SeekIC

Reprinted Url Of This Article:
http://www.seekic.com/circuit_diagram/Measuring_and_Test_Circuit/MACHINE_VIBRATION_TRIGGERS_HOUR_METER.html
Print this Page | Comments | Reading(3)
Code: