Published:2009/7/10 2:39:00 Author:May | From:SeekIC

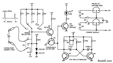
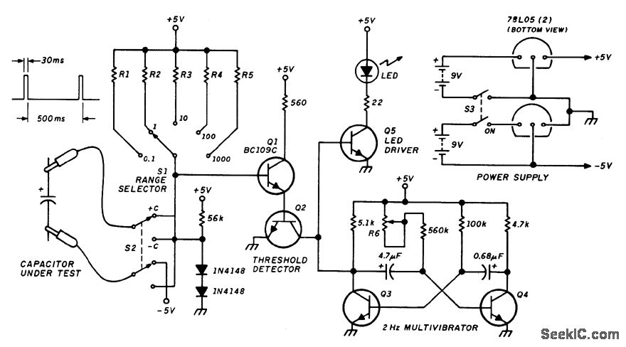
This circuit measures capacitance by the time it takes an unknown capacitor to reach 6.32 V (10V×63% or 1 RC time constant) when charged through resistor R. The LED used as a timebase is pulsed by Q3, Q4, and Q5. By counting seconds (two flashes per second) until threshold detector Q1/Q2 stops the count, you can directly read the number of microfarads. R1, R2, R3, R4, and R5 can be any convenient values, such as 1kΩ,10kΩ,100kΩ,1MΩ,10MΩ.
Reprinted Url Of This Article:
http://www.seekic.com/circuit_diagram/Measuring_and_Test_Circuit/MICROFARAD_COUNTER.html
Print this Page | Comments | Reading(3)
Code: