Published:2009/7/16 2:26:00 Author:Jessie | From:SeekIC

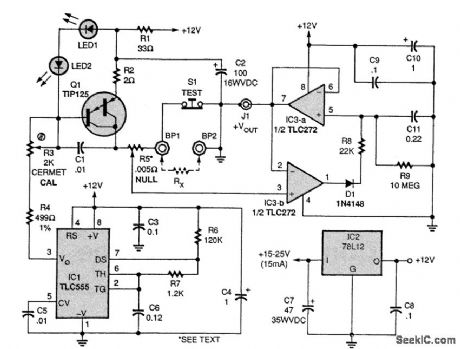
The circuit provides a 1.000-A constant-current pulse of 100-μs duration, at a 100-Hz repetition rate, to the unknown (RX) resistance, and provides an output voltage to your DMM of 1.000V per ohm of input resistance. Accuracy is better than ±1 percent up to 5.00 Ω, and the resolution using a 31/2-digit DMM is 100 μΩ. Extremely low resistance readings are limited only by the quality of the mechanical connections to RX, and the accuracy of the NULL setting. IC1 (a TLC555) provides the pulse timing to TIP125 transistor Q1, which is configured as a capacitive discharge current source. Capacitor CZ provides the current through R2, a stable metal-film or wire-wound resistor. Two red LEDs, LED1 and LED2, are selected to have a forward voltage drop of about 1.75V each (3.50V total) at a current range of 4 to 15mA, as provided in the circuit. Transistor Q1 has a dynamic Vbe of about 1.50 V, so the LEDs provide a 2.00-V reference across R2 with some temperature compensation. Integrated circuit IC3 (a TLC272) is configured as a peak detector. The 78L12 provides a regulated 12V to the circuit. The Rx, terminals, BP1 and BP2, must be heavy-duty binding posts; do not use test leads because that will introduce errors greater than the value of Rx. Resistor R5, the 0.005-Ω trimmer potentiometer, is simply a 2 1/2-in length of tinned, 24-gauge busbar wire, with the lead from pin 3 of IC3 terminated in a clip that will slide on the busbar. To calibrate the circuit, first use a heavy shorting bar between the input terminals, push S1 (TEST), and adjust R5 (NULL) for an output of 1.00 mV, or whatever value is convenient. You will have to subtract that NULL value from the actual readings. Next, replace the shorting bar with an accurate resistance, such as two 10.00-0, 1-percent resistors in parallel, and adjust R3 for the proper output (5.000 V).
Reprinted Url Of This Article:
http://www.seekic.com/circuit_diagram/Measuring_and_Test_Circuit/MILLIOHM_DMM_ASAPTER.html
Print this Page | Comments | Reading(3)
Code: