Published:2012/10/11 21:12:00 Author:muriel | Keyword: Magnetic, field meter | From:SeekIC

These days when electronic circuits can be found almost anywhere, there is, some people fear*, a different kind of environmental pollution. They call it electrosmog (the word does not appear in any dictionary – not even technical ones), but in this article we will call it stray magnetic fields (SMFs). Some ‘experts’ think that SMFs may affect the physical well-being of people. If you believe that these experts are right, the magnetic-field meter described will help you find sources of SMFs and determine their strength. These findings may help you reduce the fieldstrength.
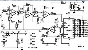
The input amplifier, based on IC1a, ensures that the signal from the induction coil, L1, is amplified x 101. The coil is terminated into a high impedance, so that its output is buffered by the op amp. The integrator consists of IC1B, another of the four op amps contained in IC1.The (active) rectifier, based on IC1c, is, in fact, a differential amplifier that lessens the average voltage by the output potential of the integrator. Since the op amp is powered asymmetrically, the output is a half-wave rectified alternating voltage. This voltage is averaged by R16-C6 or, in case a DVM is used as the meter, by R18-R20- C7. The form factor (2.22) is corrected by the rectifier. The level matching is purposely carried out by the rectifier since this op amp has a much larger swing than IC1a or IC1b.
Magnetic field meter circuit design
The principle of the present meter is shown in the block diagram in Figure 1. The induction coil used to detect the magnetic field is represented by an alternating- voltage source, V1, whose average output is 1 μV. The output of the source is amplified x 101 by op amp X1. The op amp is linked to integrator X2 which provides frequency-dependent amplification. For direct-voltage signals this is 1000, for high-frequency signals it is 0. The cross-over frequency is chosen so that the amplification is uniform over the range in which magnetic induction is to be measured (40 Hz – 10 kHz). Feedback network R4-R6 automatically ensures that the circuit has a stable d.c. operating point at all times. This makes it possible for relatively inexpensive op amps to be used. Also, the internal attenuator ensures that the maximum d.c. amplification is x 101 (1+R6/R5). The value of R6/R5 also determines the lower limit of the frequency range.
Magnetic-field meter circuit diagram
The circuit diagram of the meter is shown in Figure 2. It consists of an input amplifier, integrator, automatic offset correction network, rectifier with d.c. suppression, display and associated drive, power supply, and a socket for connection to a digital voltmeter (DVM).
Op amps IC1a and IC1b carry a pure sinusoidal signal that alternates symmetrically around a direct voltage of 3 V, whereas that of IC1c alternates around 0 V. This means that this op amp can handle an amplification of x 2.2 much better than the earlier two. The drop across C6 is used by the display driver, IC2, to represent the strength of the magnetic field. The driver has its own reference-voltage source. This 1.25 V source is also used to derive an auxiliary voltage for op amps IC1a and IC1b. The potential at node A is [ ( R14 + R15 ) / R15 ] x 1.25 = 3 V.
The minimum voltage at which IC2 provide full drive is 1.2 V. Since the IC is driven by an averaged potential, the signal level required for full drive is 1.2 x Pi = 3.77 Vpp. Because the signal amplification takes place in the rectifier, that is, the op amp with the largest drive range, a drop in battery voltage does not immediately affect the accuracy of the meter. The
Reprinted Url Of This Article:
http://www.seekic.com/circuit_diagram/Measuring_and_Test_Circuit/Magnetic_field_meter_circuit.html
Print this Page | Comments | Reading(3)
Code: