Published:2012/9/13 21:10:00 Author:Ecco | Keyword: Metal Detector , Beat Frequency | From:SeekIC

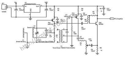
When the signal with a frequency generated by the series of the search coil oscillator oscilator in with the mix-signal blocks of the Beat Frequency Oscilator akan produce a signal with a frequency difference of both frequency and this signal can be heard by human hearing. Voice vote which resulted as beat with a certain rhythm, and often known as the beat note. Changes in frequency depending on the size of the metal detected and the distance between the sensor with a metal detected. Rhythm beat and when this has been strengthened with the amplifier can be connected to a small spekaer beat to listen to the rhythm produced.
Source: NEXT.GR
Reprinted Url Of This Article:
http://www.seekic.com/circuit_diagram/Measuring_and_Test_Circuit/Metal_Detector_using_Beat_Frequency.html
Print this Page | Comments | Reading(3)
Code: