Published:2012/9/13 21:16:00 Author:Ecco | Keyword: Metal detector | From:SeekIC

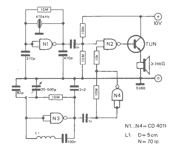
The working principle of this cheap and easy to build metal detector circuit consists in mixing two equal frequencies which causes a low-frequency interference. When one of the oscillators become unstable then the frenquency of the interference will be modified. The metal detector circuit is built with CD4011.
Source: NEXT.GR
Reprinted Url Of This Article:
http://www.seekic.com/circuit_diagram/Measuring_and_Test_Circuit/Metal_detector_with_CD4011.html
Print this Page | Comments | Reading(3)
Code: