Published:2009/7/9 21:08:00 Author:May | From:SeekIC

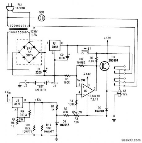
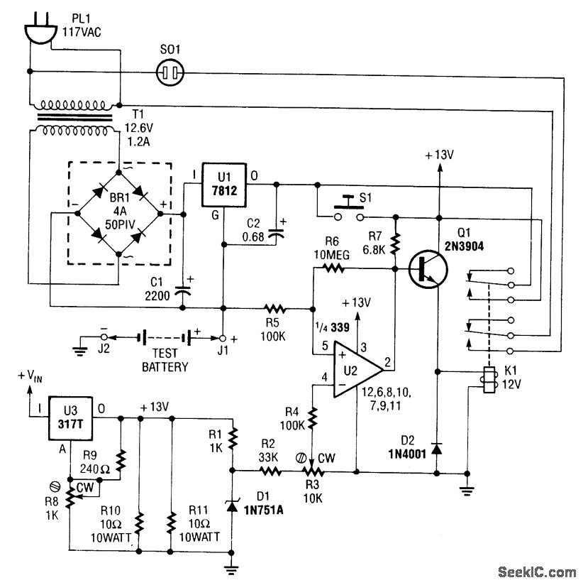
This Nicad battery tester discharges the test battery at a rate of 500 mA.When the endpoint of 1 V(determined by setting of R3) is resolved,pin 2 of U2 becomes low, deactivating Q1 and disconnecting thetest battery from the circuit, Power for U3 comes from the 12-V regulator h series with the battery beingtested, A clock or timer can be plugged into S1 to indicate the time it takes to discharge the battery undertest.
Reprinted Url Of This Article:
http://www.seekic.com/circuit_diagram/Measuring_and_Test_Circuit/NICAD_BATTERY_TESTER.html
Print this Page | Comments | Reading(3)
Code: