Published:2009/7/15 3:59:00 Author:Jessie | From:SeekIC

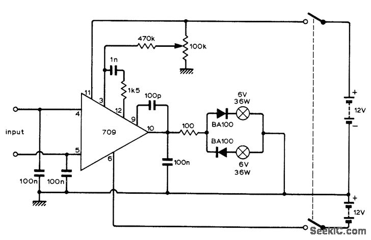
Opamp is driven open-loop so change of only 1 mV in input voltage makes output switch polarity. This is indicated by one of lamps. Both lamps go out to indicate null. If LEDs are used in place of lamps, diodes are not needed; adjust series resistance as required for full brilliance of LEDs.-B. P. Cowan, Miniature Null Indicator, Wireless World, June 1973, p 284.
Reprinted Url Of This Article:
http://www.seekic.com/circuit_diagram/Measuring_and_Test_Circuit/NULL_INDICATOR.html
Print this Page | Comments | Reading(3)
Code: