Published:2009/6/17 22:01:00 Author:May | From:SeekIC

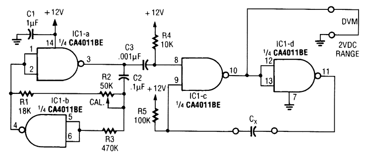
This circuit can be used to match capacitors, etc. The dc output voltage is related to the capacitance values of Cx The circuit values shown are for capacitors in the 0.01-μF order of magnitude, but they can be changed for lower or higher values.
Reprinted Url Of This Article:
http://www.seekic.com/circuit_diagram/Measuring_and_Test_Circuit/ONE_IC_CAPACITANCE_TESTER.html
Print this Page | Comments | Reading(3)
Code: