Published:2009/7/7 21:38:00 Author:May | From:SeekIC

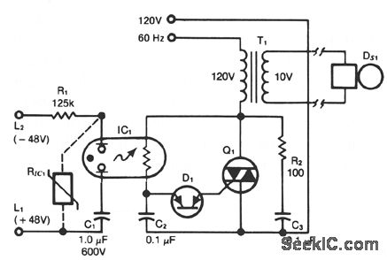
This ring detector, utilizing a neon-LDR (light-dependent resistor) optocoupler, simplifies interfacing with telephone lines.
Reprinted Url Of This Article:
http://www.seekic.com/circuit_diagram/Measuring_and_Test_Circuit/OPTICALLY_INTERFACED_RING_DETECTOR.html
Print this Page | Comments | Reading(3)
Code: