Published:2009/7/10 3:14:00 Author:May | From:SeekIC

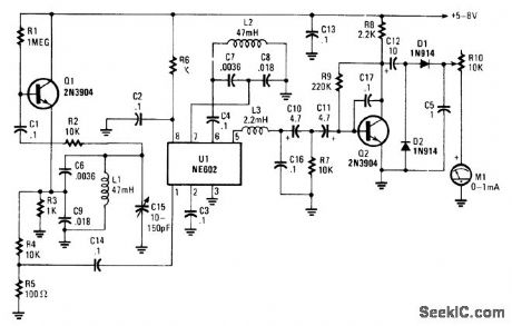
In this circuit, oscillator Q1 runs at about 15 kHz and feeds mixer U1. U1 has an internal oscillator that runs at around 15 kHz.C15 is used to zero-beat both oscillators. When a magnet is brought near L1 or L2, the magnetic field shifts the permeability of their respective cases. This changes the oscillator frequency, and the audio note is passed through ftlter L3, C16, and C10/R7 to amplifter Q2. There the audio is ampli-fied and drives meter M1 via rectiflers D1 and D2.
Reprinted Url Of This Article:
http://www.seekic.com/circuit_diagram/Measuring_and_Test_Circuit/PERMANENT_MAGNET_DETECTOR.html
Print this Page | Comments | Reading(3)
Code: