Published:2009/7/5 23:15:00 Author:May | From:SeekIC

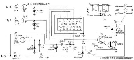
This circuit derives its supply voltage, VCC and Vdd from φC. This factor, together with the neon lamps and zener diodes in the phase inputs, establishes 50% threshold that detects low voltage or absence of one or more phases. Relay K1 energizes for correct phase volts.
Reprinted Url Of This Article:
http://www.seekic.com/circuit_diagram/Measuring_and_Test_Circuit/PHASE_SEQUENCE_DETECTOR_II.html
Print this Page | Comments | Reading(3)
Code: