Published:2009/7/14 3:30:00 Author:May | From:SeekIC

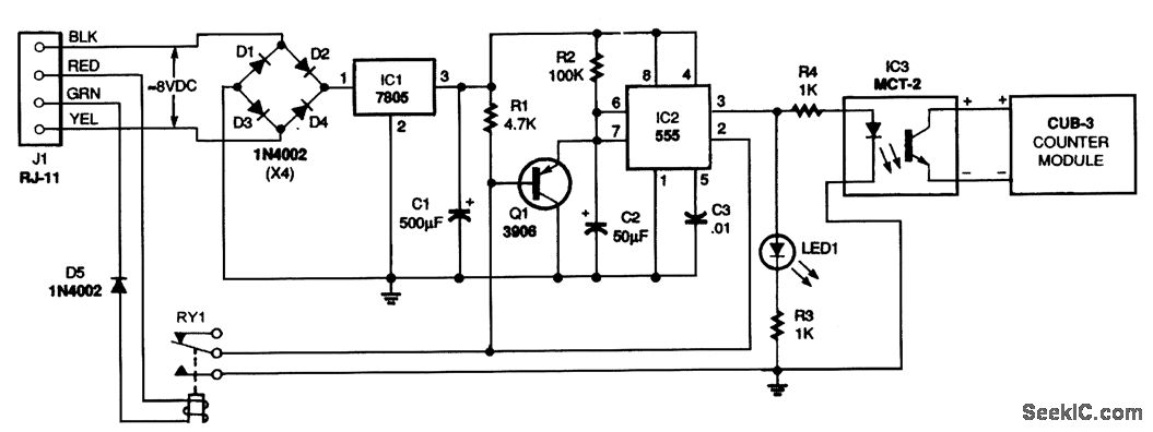
This circuit counts any string of rings as one call, regardless of duration. If someone hangs up after 1 ring or 10, the counter advances by 1. Similarly, if someone reaches an answering machine and hangs up, or leaves a message, the counter still advances by one call. The counter circuit must ignore signals and react only to the 90-Vac that comes in when the phone is ringing. Because the counter circuit is isolated from the phone line, it needs its own power supply. With some phone systems, power can be pro-vided by the yellow and black wires of the phone line, which typically are connected to a small transformer that provides about 8 Vac. The bridge rectifier Dl to D4, voltage regulator IC1, and filter capacitor C1 convert that to 5 Vdc to power the circuit. If your phone line does not have active yellow and black wires, 6.3 Vac must be connected to the input of the rectifier. Timer IC2 is triggered by relay RY1, which has a coil voltage of about 48 V. Because diode D5 is reverse-biased relative to the normal dc across the phone line, it will pass only partially rectified ac. When the phone rings, D5 passes a partially rectified 90 V, which is enough to energize the relay. Actually, the relay will chatter at about 20 Hz during a ring signal because the rectified voltage is not pure dc. This generates a rapid string of pulses to trigger the timer. But because the timer operates in a retriggerable mode, its output re-mains high for the duration of the rings. The NE555 timer (IC2) is wired in a retriggerable, monostable configuration. The output stays high for a length of time determined by the time constant, 1.1× R2× C2 Because the timer is retriggered with each ring signal, its output will remain high for about 5.5 seconds after the phone stops ringing. The counter will advance by one count whenever the output goes high. Indicator LED1 shows when the phone is ringing and when the output of the timer is high. The high output activates optoisolator IC3 and advances the counter by 1. The counter can be any digital or electromechanical counter whose operation is not affected by the duration of the trigger signal.
Reprinted Url Of This Article:
http://www.seekic.com/circuit_diagram/Measuring_and_Test_Circuit/PHONE_CALL_COUNTER.html
Print this Page | Comments | Reading(3)
Code: