Published:2009/6/25 3:22:00 Author:May | From:SeekIC

Circuit Notes
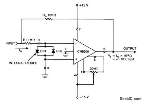
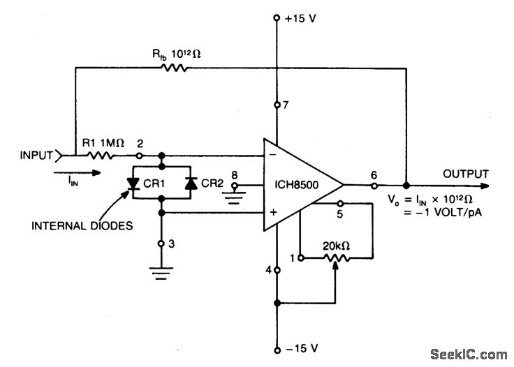
A very sensitive pico ammeter (-1V/pA) employs the amplifier in the inverting or cur-rent summing mode. Care must be taken to eliminate stray currents from flowing into the current summing mode. It takes approximately 5 for the circuit to stabilize to within 1% of its final output voltage after a step function of input current has been applied. The internal diodes CR1 and CR2 together with external resistor R1 to protect the input stage of the amplifier from voltage transients.
Reprinted Url Of This Article:
http://www.seekic.com/circuit_diagram/Measuring_and_Test_Circuit/PICO_AMMETER.html
Print this Page | Comments | Reading(3)
Code: