Published:2009/7/6 1:18:00 Author:May | From:SeekIC

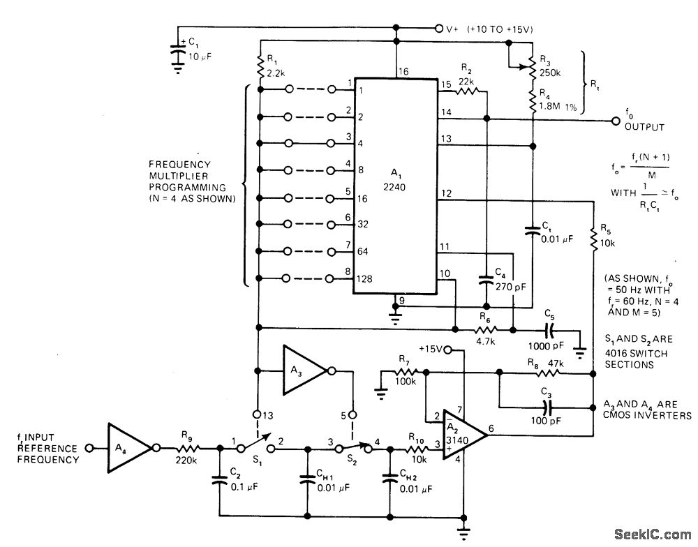
Uses 2240 programmable timer/counter as combination voltage-con-trolled oscillator and frequency divider, with CMOS analog switches serving as sample-and-hold phase detectors. Incoming reference frequency is amplified and limited by CMOS inverter, then integrated into reference triangle waveform by R9-C2. Triangle is sampled by S1 and S2 whieh with CH1 and CH2 form cascaded sample-and-hold network that holds only last instantaneous voltage on CH1 as error voltage. This error is amplified by FET-input 3140 opamp A2 for driving pin 12 of 2240 timer as correction voltage, to establish lock. Reference and output frequencies need not have direct harmonic
Reprinted Url Of This Article:
http://www.seekic.com/circuit_diagram/Measuring_and_Test_Circuit/PLL_WITH_IC_TIMER.html
Print this Page | Comments | Reading(3)
Code: