Published:2009/7/17 2:42:00 Author:Jessie | From:SeekIC


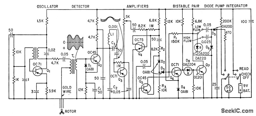
Uses magnetic saturation to measure thickness of up to 0.020-inch paramgnetic coating on nonmagnetic base. Weight is 40 lb, and accuracy 5%.-P. Dick, Measuring Thickness of Paramagnetic coatings, Electronics, 34:8,p 48-50.
Reprinted Url Of This Article:
http://www.seekic.com/circuit_diagram/Measuring_and_Test_Circuit/PORTABLE_COATING_THICKNESS_GAGE.html
Print this Page | Comments | Reading(3)
Code: