Published:2009/7/11 2:48:00 Author:May | From:SeekIC

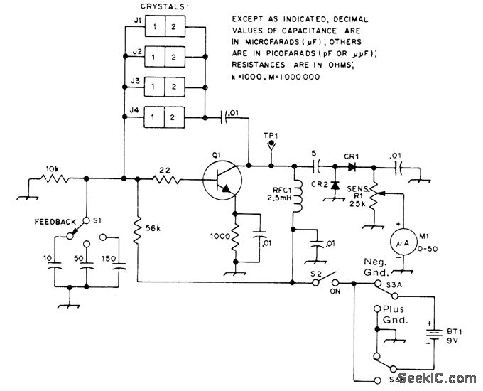
Pierce oscillatorusing 2N4124, MPS3563, or HEP53 NPN transistor gives indication of crystal activity on M1, from upper HF range down to at least 455 kHz. Increase feedback capacitance with S1 for lower frequency, Choose sockets J1-J4 for types of crystals to be tested. With known good crystal, circuit can also be used for checking bipolar transistors, with S3 providing correct polarity. Diodes are 1N34A germanium or equivalent.-D. DeMaw and C. Greene, A Pair of Handy Testers, QST, May 1973, p 24-27.
Reprinted Url Of This Article:
http://www.seekic.com/circuit_diagram/Measuring_and_Test_Circuit/PORTABLE_CRYSTAL_TESTER.html
Print this Page | Comments | Reading(3)
Code: