Published:2009/7/20 20:55:00 Author:Jessie | From:SeekIC

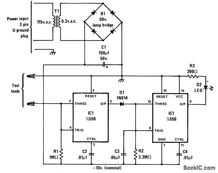
Developed for testing noisy 10K wirewound linear pots used in control of theatrical lighting system. Circuit detects any mo-mentary open and drives LED to produce visible flash lasting about 0.1 s. Circuit operates from -10 V provided by bridge and AC transformer.Left half of IC1 acts as comparator whose out-put stays low as long as input is above thresh-old voltage. When pot passes open point, pin 5 goes high and charges C3, making right half of IC1 turn on LED.-C. J. Shakespeare, Test Your Pot, Modem Electronics, Oct. 1978, p 38-39.
Reprinted Url Of This Article:
http://www.seekic.com/circuit_diagram/Measuring_and_Test_Circuit/POT_TESTER.html
Print this Page | Comments | Reading(3)
Code: