Published:2009/7/15 4:22:00 Author:Jessie | From:SeekIC


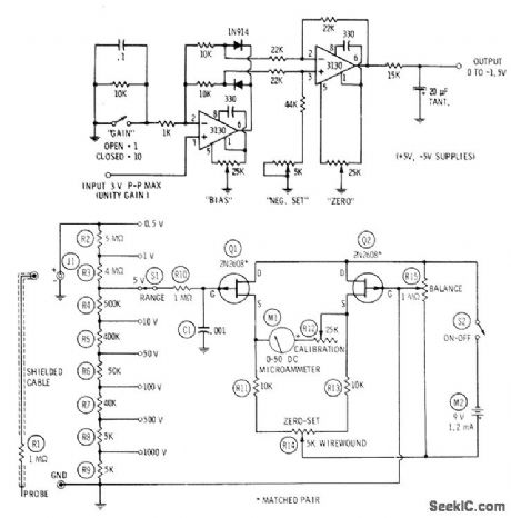
Used in digital voltmeters to convert AC waveform to full-waverectified DC equivalent. First 3130 opamp is used as polarity separator, with negative-going signals appearing across upper 10K resistor and positive-going signals across lower 10K resistor. Output of opamp exceeds these voltage drops by exactly diode voltage drop. Second opamp stage recombines positive and negative peaks. 5K trimming pot is adjusted so both peaks are equal height. Output of second opamp is negative-going full-wave replica of input signal. After filtering, output is average DC value in range from 0 to -1.5 V for 0-3 V P-P input.-D. Lancaster, CMOS Cookbook, Howard VV. Sams, Indianapolis, IN, 1977, p 345-346.
Reprinted Url Of This Article:
http://www.seekic.com/circuit_diagram/Measuring_and_Test_Circuit/PRECISION_RECTIFIER.html
Print this Page | Comments | Reading(3)
Code: