Published:2009/7/6 7:01:00 Author:May | From:SeekIC

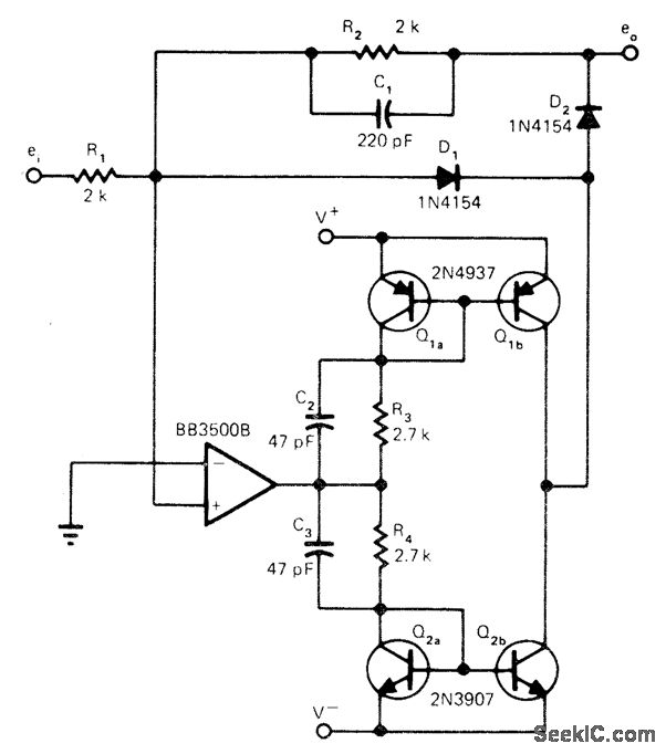
Gain is selectively added during open-loop switching transition of precision rectifier diodes D1 and D2 in feedback loop of opamp, to boost speed while maintaining feedback stability following switching. Q1 andQ2 add gain of about 250 up to 30 kHz during switching, because D1 and D2 are then off and do not shunt output of added stage. Following transition, one of diodes conducts heavily, shunting high output impedance of stage and dropping its gain below unity. Article covers circuit operation in detail-J.Graeme, Boost Precision Rectifier BW above That of Op Amp Used, EDN Magazine, July 5, 1974,p67-69.
Reprinted Url Of This Article:
http://www.seekic.com/circuit_diagram/Measuring_and_Test_Circuit/PRECISION_RECTIFIER_WITH_GAIN.html
Print this Page | Comments | Reading(3)
Code: