Published:2009/7/6 20:35:00 Author:May | From:SeekIC

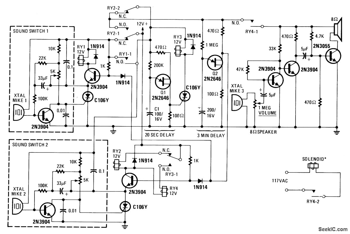
This device monitors sounds in home or office when a telephone is called from a remote location.
Reprinted Url Of This Article:
http://www.seekic.com/circuit_diagram/Measuring_and_Test_Circuit/REMOTE_TELEPHONE_MONITOR.html
Print this Page | Comments | Reading(3)
Code: