Published:2011/7/17 8:00:00 Author:Fiona | Keyword: Relative humidity, measuring instrument | From:SeekIC

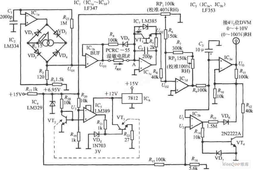
Relative humidity measuring instrument circuit is shown as above:
Reprinted Url Of This Article:
http://www.seekic.com/circuit_diagram/Measuring_and_Test_Circuit/Relative_humidity_measuring_instrument_circuit.html
Print this Page | Comments | Reading(3)
Code: