Published:2009/7/13 23:15:00 Author:May | From:SeekIC

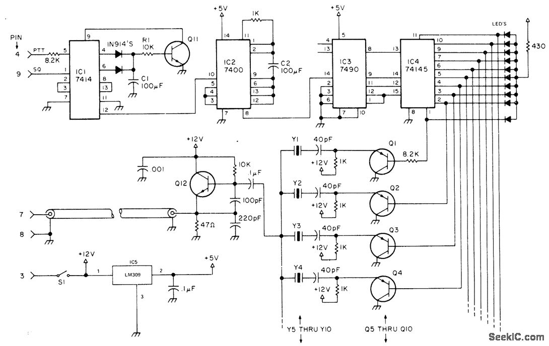
Developed for use with frequency synthesizer to scan transmit and receive frequencies of four receivers plus six other channels in 2-meter amateur band. Pin connections at left go to socket provided on lcom IC-230 synthesizer for connecting external VFO operating between 11.255 and 12.255 MHz. Q1-Q10can be 2N3638 or equivalent; Q11 is any NPN silicon such as 2N2102; and Q12 is 2N2102. LEDs operate from +12 V. In operation, scanner stops on active channel, and resumes scanning 5 s after channel goes off air. Article covers circuit operation, gives construction details, and tells how to calculate crystal frequency for each channel desired.-C. A. Kollar, Two Meter Scanner, 73 Magazine, June 1977, p46-48.
Reprinted Url Of This Article:
http://www.seekic.com/circuit_diagram/Measuring_and_Test_Circuit/SCANNER_FOR_2_METERS.html
Print this Page | Comments | Reading(3)
Code: