Published:2009/7/9 22:37:00 Author:May | From:SeekIC

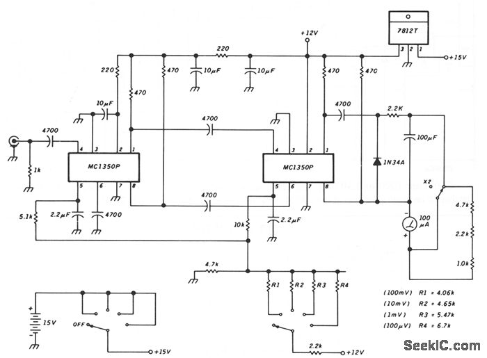
This schematic shows a peak-reading diode voltmeter driven by two stages of amplification. A 100-μF capacitor provides a fairly large time constant, which results in satisfactory meter damping. The limited differential output voltage coupled with an overdamped meter prevents most needle pinning when you select an incorrect range position, or make other errors. An SPST toggle switch selects additional series resistance. This X2 function gives some more overlap of the sensitivity ranges. The resistance values shown are correct for use with a 100-μA meter with 1500-Ω internal resistance.
Reprinted Url Of This Article:
http://www.seekic.com/circuit_diagram/Measuring_and_Test_Circuit/SENSITIVE_RF_VOLTMETER.html
Print this Page | Comments | Reading(3)
Code: