Published:2009/6/17 22:09:00 Author:May | From:SeekIC

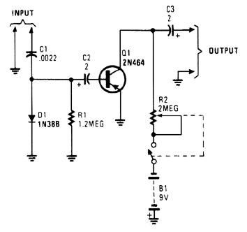
In this circuit, C1/D1/R1 form an envelope detector. C2 couples audio to the base of Q1. R2 can be adjusted for the desired gain.
Reprinted Url Of This Article:
http://www.seekic.com/circuit_diagram/Measuring_and_Test_Circuit/SIMPLE_SIGNAL_TRACER.html
Print this Page | Comments | Reading(3)
Code: