Published:2009/7/9 1:51:00 Author:May | From:SeekIC



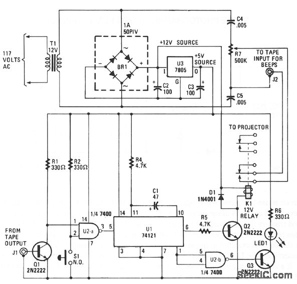
This circuit will record commentary and/or music on one track of a tape and put the beeps that change the slides on another track. Gate U2a is used to trigger U1, which is configured as a timer when a pulse is received from either the tape input or via pushbutton switch S1. Timer U2 outputs one pulse for every input pulse received, no matter how long S1 is depressed.The Q output of U2 at pin 1 is fed to U2b, which is set up as an inverter. When pin 1 of U1 becomes low, Q3 is activated, lighting LED1. The Q output of UI at pin 6 is tied to the base of Q2, through R5, so that when pin 6 becomes high, Q2 is turned on. When Q2 is turned on, relay K1 is energized, and a signal is fed to the tape input through J2. The second set of contacts of K1 are used to trigger the projector.Power for the circuit is provided by a 7805 regulator. The unregulated 12 V output of BR1 is used to power the relay. The 12-V relay needs to have two sets of contacts as shown: to advance the projector, and to supply the beeps when recording. The LED indicates projector advance.To record the beeps, connect beeper jack J2 to the input of the tape recorder and connect the controller to the projector-advance plug. The 60-Hz line frequency is used to produce beeps that are recorded on half of the stereo tape. The other track is used for commentary. The beeper output is controlled via 500-KΩ potentiometer R6.
Use pushbutton switch S1 to put the beeps on the tape, where required, to advance the projector.The beep length is automatic, and the projector will advance once for every push of S1.When presenting your program, disconnect one speaker from the recorder, and connect the recorder to the jack on the controller and plug into the earphone jack. Connect the controller to the projector. The beeps will not be heard and the projector will advance at precisely the correct time.
Reprinted Url Of This Article:
http://www.seekic.com/circuit_diagram/Measuring_and_Test_Circuit/SLIDE_TIMER.html
Print this Page | Comments | Reading(3)
Code: