Published:2009/7/7 8:40:00 Author:May | From:SeekIC

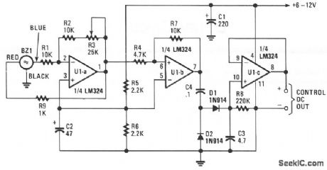
The piezo transducer operates as a sound-pickup device as well as a frequency-selective filter. By controlling the gain of the op amps, the oscillator can be transformed into a sensitive and frequency-selec-tive tone-decoder circuit. With the gain of U1a set just below the point of self oscillation, the transducer becomes sensitive to acoustically coupled audio tones that occur at or near its resonant frequency.
The circuit's output can be used to activate optocouplers, drive relay circuits, or to control almost any dc-operated circuit. The dc signal at the output of U1c varies with 0 to over 6 V, depending on the input-signal level. One unusual application for the sound-activated decoder would be in extremely high-noise environments, where normal broadband microphone pickup would be useless. Because piezo transducers respond only to frequencies within a very narrow bandwidth, little if any of the noise would get through the transducer.
Reprinted Url Of This Article:
http://www.seekic.com/circuit_diagram/Measuring_and_Test_Circuit/SOUND_CTIVATED_DECODER.html
Print this Page | Comments | Reading(3)
Code: