Published:2009/7/7 5:29:00 Author:May | From:SeekIC

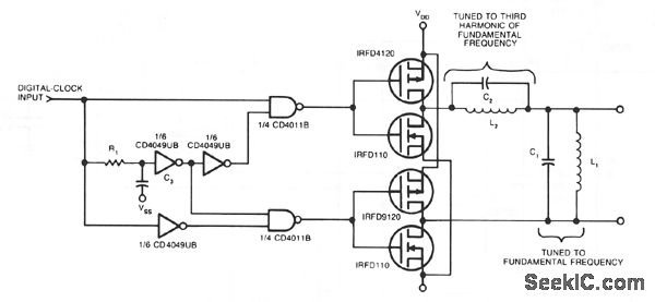
Two pairs of MOSFETs form a bridge that alternately switches current in opposite directions. Two parallel-resonant LC circuits complete the converter. The L1/C1 combination is resonant at the fundamental frequency; the L2/C2 combination is resonant at the clock frequency's third harmonic and acts as a trap. T1 and C3 ensure that both halves of the MOSFET bridge are never on at the same time by providing a common delay to the gate drive of each half. Select the values of R1 and C3 to yield a time constant that's less than 5% of the clock's period. You can add an output amplifter for additional buffering and conditioning of the circuit's sine-wave output.
Reprinted Url Of This Article:
http://www.seekic.com/circuit_diagram/Measuring_and_Test_Circuit/SQUARE_TO_SINE_WAVE_CONVERTER.html
Print this Page | Comments | Reading(3)
Code: