Published:2009/7/8 1:41:00 Author:May | From:SeekIC

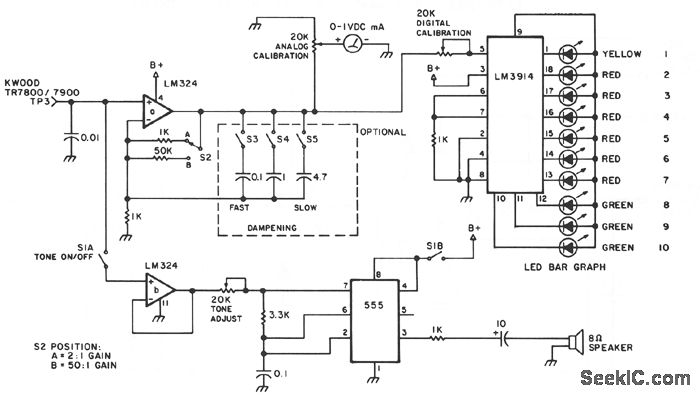
This design is for an external signal strength meter that is analog, digital, and audible for mobile trans-mitter hunters. The S meter also incorporates a gain circuit. The digital LED bar graph display has a very fast response time. The 3.3-KΩ resistor near LM3914 can be replaced with a 5-K pot to control LED brightness. The 52A position gives a 2:1 gain and the 52B position gives about a 50:1 gain. The calibration pots control the amount of meter action relative to the gain. The optional dampening circuit is used for the averaging of a transmitted signal that has modulated power or when a dip on the voice peaks occur. The capacitors can be switched one 'oy one or switched into a very slow response using 5.8 μF total capacitance.
Reprinted Url Of This Article:
http://www.seekic.com/circuit_diagram/Measuring_and_Test_Circuit/S_METER.html
Print this Page | Comments | Reading(3)
Code: