© 2008-2012 SeekIC.com Corp.All Rights Reserved.
Published:2013/7/24 20:29:00 Author:muriel | Keyword: Simple Servo Tester | From:SeekIC

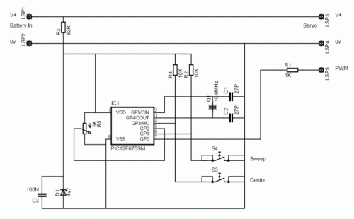
This is a simple servo tester which will comprehensively test the capabilities of almost any modern servo. It has two pushbuttons, CENTRE and SWEEP and a potentiometer which works as follows:- CENTRE Does exactly that, centers the servo, afterwards the potentiometer determines position.- SWEEP Sweeps the servo back and forth at a rate determined by the potentiometer setting.The PIC uses its internal timer to set up a constant frame duration of 20ms and the on/off ratio is set by the user.
Reprinted Url Of This Article:
http://www.seekic.com/circuit_diagram/Measuring_and_Test_Circuit/Simple_Servo_Tester.html
Print this Page | Comments | Reading(3)
Response in 12 hours
© 2008-2012 SeekIC.com Corp.All Rights Reserved.
Code: