Published:2009/6/28 21:53:00 Author:May | From:SeekIC

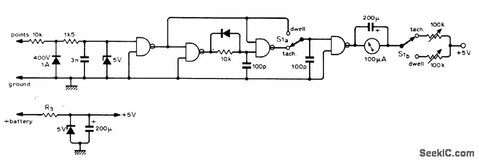
Built around SN7402 NOR-gate IC. Requires no internal battery; required 5 V is obtained by using 50 ohms forR3 in zener circuit shown if car battery is 6 V, and 300 ohms if 12 V. Article gives calibration procedure for engines having 4, 6, and 8 cylinders; select maximum rpm to be indicated, multiply by number of cylinders, then divide by 120 to get frequency in Hz.-N. Parron, Tach-Dwell Meter, Wireless World, Sept. 1975, p 413.
Reprinted Url Of This Article:
http://www.seekic.com/circuit_diagram/Measuring_and_Test_Circuit/TACH_DWELL_METER.html
Print this Page | Comments | Reading(3)
Code: