Published:2009/7/7 22:05:00 Author:May | From:SeekIC

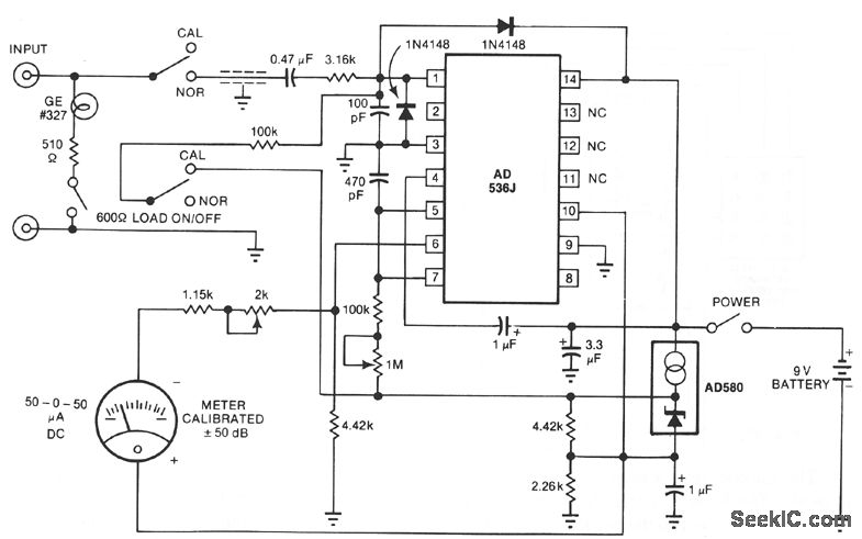
The telephone-line decibel meter and line-voltage sensor shown lets you accurately monitor and adjust telephone sound levels. The 600-Ω resistor properly terminates the line. Power drain from the 9-V battery is 2 mA, and the meter provides ±30 dB range.
Reprinted Url Of This Article:
http://www.seekic.com/circuit_diagram/Measuring_and_Test_Circuit/TELEPHONE_SOUND_LEVEL_METER_MONITOR.html
Print this Page | Comments | Reading(3)
Code: