Published:2009/7/8 1:50:00 Author:May | From:SeekIC

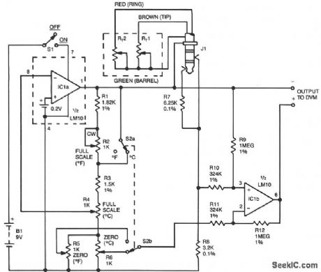
The DVM-to-temperature adapter is built around a single IC, National's LM10. That micropower IC contains a stable 0.2 V reference, a reference amplifier and a general-purpose op amp. The circuit is designed for a linear temperature range of 0 to 100 °C (32 to 212 °F). The 0.2-V reference and reference amplifier provide a stable, fixed-excitation voltage to the Wheatstone bridge. The voltage is determined by a feedback network consisting of R1 through R6. Switch S2a configures the feedback to increase the voltage from 0.6 V on the Celsius range to 1.08 V on the Fahrenheit range. These differences compensate for the fact that one degree Fahrenheit produces a smaller resistance change than does one degree Celsius.Resistors R1 through R16 also form the fixed leg of the Wheatstone bridge, nulling the bridge output at zero degrees. Since 0 °C is different from 0 °F, S2b is used to select the appropriate offset.The LM10's op amp, along with R9 through R12, form a differential amplifier that boosts the bridge output to 10 mV per degree. Since a single supply is used, and since the output must be able to swing both positive and negative, the output is referenced to the bridge supply voltage, rather than to the common supply.
Reprinted Url Of This Article:
http://www.seekic.com/circuit_diagram/Measuring_and_Test_Circuit/TEMPERATURE_MEASURING_ADD_ON_FOR_DMM_DIGITAL_VOLTMETER.html
Print this Page | Comments | Reading(3)
Code: